当前位置: > 最新资讯 > 工作动态
中国建筑装饰协会成立四十周年大会暨2023年度装饰奖颁奖盛典召开
发布时间:2024-12-10

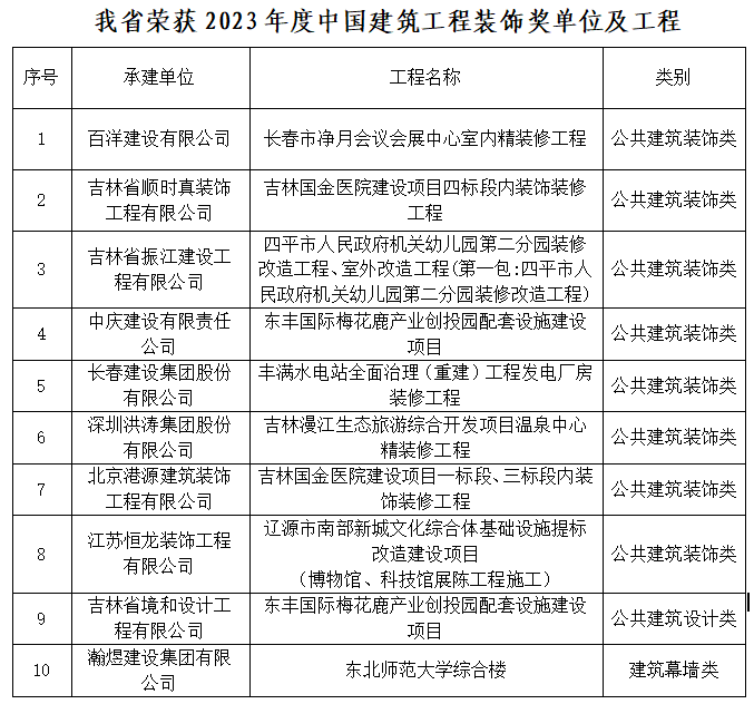
我省10个项目荣获2023年度中国建筑工程装饰奖

12月10日,中国建筑装饰协会九届四次理事会、九届六次常务理事会暨中国建筑装饰协会成立40周年大会在北京会议中心召开。会议同期颁发2023年度中国建筑工程装饰奖颁奖。受省建协党支部书记、装饰装修分会秘书长龚春杰委托,装饰装修分会副秘书长孙垂亮带领我省部分装饰企业代表参会。

四十年来,中国建筑装饰协会见证了我国建筑装饰行业的蓬勃发展。中国建筑工程装饰奖,作为该领域的质量最高奖项,不仅彰显了获奖项目的顶尖技术与管理水平,更是对行业内优秀企业的肯定与鼓励。

经省建协装饰装修分会推荐,我省企业施工的10个工程项目获此殊荣。吉林省建筑业协会装饰装修分会,向获得以上荣誉的单位表示祝贺!并希望他们能够以此为契机,继续实施品牌战略,深化技术与工艺创新,提升质量管理水平,大力弘扬工匠精神,建造更多精品工程、品牌工程和丰碑工程,为推动我省建筑装饰行业工程质量整体水平不断提升,实现高质量发展作出新的更大贡献!

附:

我省荣获2023年度中国建筑工程装饰奖单位及工程