新《安全生产法》9月1日起正式实施。其规定,“生产经营单位必须为从业人员提供符合国家标准或者行业标准的劳动防护用品,并监督、教育从业人员按照使用规则佩戴、使用”;国家标准《安全帽》规定,产品说明必须声明“为充分发挥保护力,且安全帽佩戴时必须按头围的大小调整帽箍并系紧下颏带”。
在监督检查中发现戴安全帽不系下颚带的行为时,可以责令立即消除或者限期消除隐患,并处罚款,新《安全生产法》第一百零二条规定,生产经营单位未采取措施消除事故隐患的,责令立即消除或者限期消除,处五万元以下的罚款;生产经营单位拒不执行的,责令停产停业整顿,对其直接负责的主管人员和其他直接责任人员处五万元以上十万元以下的罚款;构成犯罪的,依照刑法有关规定追究刑事责任。
新《安全生产法》第九十九条 生产经营单位有下列行为之一的,责令限期改正,可以处五万元以下的罚款;逾期未改正的,处五万元以上二十万元以下的罚款,对其直接负责的主管人员和其他直接责任人员处一万元以上二万元以下的罚款;情节严重的,责令停产停业整顿;构成犯罪的,依照刑法有关规定追究刑事责任:(四)未为从业人员提供符合国家标准或者行业标准的劳动防护用品的;



咨询:尊敬的领导您好!我是企业安全管理员,目前我们在对安全帽的管理存在一些疑惑盼回复。根据国标安全帽的材质来看使用期限一般有30个月不等,那么使用期限到期后,安全帽依然是完好的能否使用,有无相关国家标准的具体条款。谢谢咨询时间: 2021-06-03
回复:强制性国家标准GB 2811-2019《头部防护 安全帽》第7.2条款规定了安全帽的制造商应在产品永久标识中明示产品的强制报废期限,即当安全帽到达该期限后应进行报废处理;同时,7.3条款规定了安全帽的制造商应提供安全帽的报废判别条件和使用期限。回复单位: 政策法规司 回复时间: 2021-06-28
你们用的安全帽到期了么?
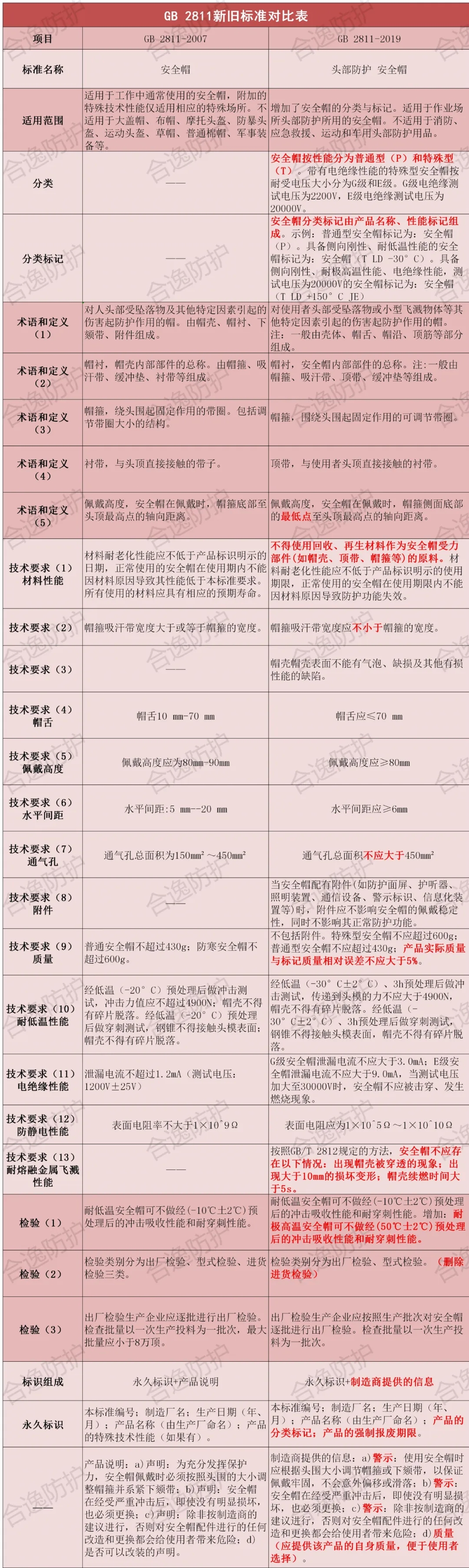
GB 2811-2019《头部防护 安全帽》,于2019年12月31日发布,2020年7月1日实施。本标准代替GB 2811-2007《安全帽》。
GB 2811-2019《头部防护 安全帽》与GB 2811-2007《安全帽》相比,主要技术变化如下表所示:


新版安全帽标准已于2020年7月1日正式实施
新版安全帽标准(GB 2811- 2019 头部防护 安全帽)已于2019年12月31日发布了。新标准将于2020年7月1日起正式生效。值得注意的是新版标准废止了 旧版GB 2811 - 2007 ,您正在使用的安全帽是否合规,快对照标准检查一下吧!
