当前位置: > 最新资讯 > 行业资讯
住建部发布《建筑信息模型存储标准》GB/T51447-2021(2022年2月1日起实施)
发布时间:2021-11-16


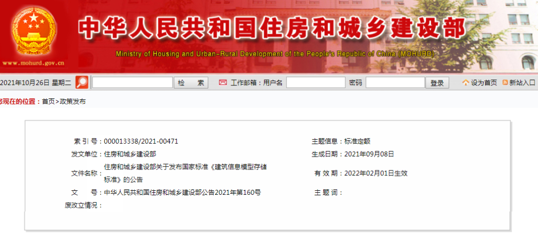
住房和城乡建设部关于发布国家标准《建筑信息模型存储标准》的公告


中华人民共和国住房和城乡建设部公告2021年第160号


  现批准《建筑信息模型存储标准》为国家标准,编号为GB/T51447-2021,自2022年2月1日起实施。

  本标准在住房和城乡建设部门户网站(www.mohurd.gov.cn)公开,并由住房和城乡建设部标准定额研究所组织中国建筑出版传媒有限公司出版发行。


住房和城乡建设部
2021年9月8日



图片

图片

图片

图片

图片

图片

图片

图片

图片

图片

图片

图片